銷售經理:褚經理
銷售熱線:13308661401
辦公電話:13308661401
郵箱:50380083@qq.com
公司地址:湖北省隨州市曾都區南郊平原崗程力汽車工業園
江鈴雙排28米/32米云梯搬家車-藍牌云梯車產品優勢介紹:
優勢一:發動機
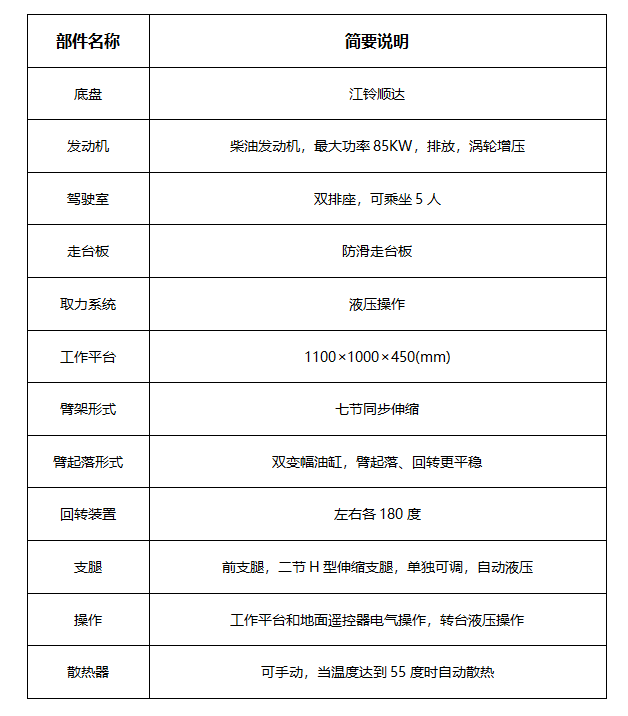
柴油發動機,最大功率85KW,國五排放,渦輪增壓,整車上藍牌,C證可駕駛。
優勢二:一鍵式點火、熄火
在操作臺可對發動機進行點火、熄火控制。
優勢三:支腿安全警示裝置
用于警示支腿未按要求收好。
優勢四:液壓支腿
H型液壓支腿加前液壓支腿,二節水平支腿跨距大,穩定性好,可同時或單獨操作。
優勢五:整車水平狀態測試儀
可檢測整車橫向縱向兩個方向傾斜狀態。
優勢六:云梯限位報警裝置
梯子伸出達到限位自動報警提示。
優勢七:臂起落形式
雙變幅油缸,臂起落、回轉更平穩。
優勢八:操作臺
工作平臺和地面遙控器電氣操作,轉臺液壓操作。
優勢九:夜間安全照明裝置
在梯臂上有工程照明燈,夜間工作時更加安全。
配置說明:

基本功能及安全配置:

32米云梯車市場優勢:
1、32米可以達到28米所達不到的高度,不用擔心28米跟你搶市場
2、32米的高度占優勢,在近五年內不用怕落后,同28米競爭可以優先搶占市場
3、國內目前只有我廠擁有32米掛藍牌的優勢,別看只多出四米,您接活的范圍更廣
4、整體上裝材質韓國進口,材料絕對達標
5、現如今國內出現小作坊組裝,產品工藝及材料不過關。歡迎各位老板自帶卷尺來廠考察。
合作熱線:13308661401(褚經理)
廠家地址:湖北省隨州市曾都區南郊平原崗程力汽車工業園
官方網站:http://www.zzhrkm.com
所有產品遵循售后服務三包政策,全國底盤4S店提供售后服務!
為用戶提供有價值的專用車是我們一直追求的,程力專汽期待著與您的合作。