銷售經理:褚經理
銷售熱線:13308661401
辦公電話:13308661401
郵箱:50380083@qq.com
公司地址:湖北省隨州市曾都區南郊平原崗程力汽車工業園

21米藍牌高空作業車集外形尺寸小、油耗低,人性化設計于一身,大大提升用戶體驗,一經推出,便迅速得到廣大租賃市場客戶的普遍認可,在使用過程中,無線遙控、多級聯動、多層安全防護等高能表現也一次次的征服用戶。
為了使作業平臺的底平面在作業過程中始終保持水平,高空作業車上裝有作業平臺保持水平的自動調平機構,主要有機械式、機液組合式、電液組合式等三類。

21米藍牌高空作業車主要特點:
A、整車結構緊湊,外形尺寸短,行駛方便、轉向靈活。
B、整車采用全電控系統,多項安全保護功能。
每個支腿均有軟腿支地保護功能。
當臂架工作時, 支腿鎖定。
工作幅度(工作半徑)自動限制,最大工作幅度為12米
車身與吊籃內部均配置大屏幕顯示器,可顯示臂長、工作高度、工作幅度、傾斜角
吊籃內也可遠程遙控高空作業車,熄火啟動等
吊籃自動調平,(吊籃下和吊臂下分別有一個油缸)大臂上升50°,吊籃下降 50°。配備20米有線遙控器,操作臂架上下車有保護。
一鍵展開,自動調平。

C、產品最新結構
支腿采用前交叉式,支腿跨距大,整車穩定性更好。
大傾角后傾式轉臺,使臂架更長,整車長度更短,更緊湊。
四邊形臂截面,經典結構更穩定,使伸縮更平穩。
雙鏈條拉鎖機構,使工作效率更高,更安全。單根鏈條機構已經滿足使用要求,雙鏈條結構使安全效率更高。
車子兩邊配備超大工具箱,可以存儲更多的工具。
應急泵工作:如果發動機故障,可以使整體臂架收回來。
江鈴藍牌21米高空作業車,整車公告尺寸:5995*2050*2850(mm)。

底盤:國六江鈴順達,帶空調,方向助力,加厚大梁,單排駕駛室。
臂架:經典四邊形工作臂,四節同步伸縮
回轉:轉臺±360℃,工作平臺±180℃
操作:CAN總線電控系統,配無線遙控
最大作業高度17、20、21米可選,前V后H支腿,兩節伸縮支腿,單獨可調,上下車互鎖,四個超大工具箱,極限保護,軟腿保護,應急單元,雙向平衡閥,工作斗最大載荷200kg。

配5寸液晶顯示屏,實時顯示臂長,仰角,平臺高度,作業高度。匹配220V市電接口。
整車多項專利,性能水平超高。
21米藍牌高空作業車具有:超大作業高度、超高安全系數、智能化操作

超大空間的作業平臺130×68×120(CM),最大承載200(KG)(最多載2人),作業平臺可左右旋轉各180°,完美解決作業死角問題。
前交叉式支腿形式,讓整車穩定性更好,工作更加安全。并配有“軟腿”保護功能。
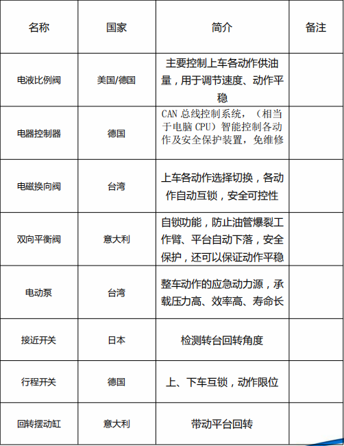
進口電液比例閥配合先進的CAN總線電控系統,實現了工作的平穩性。并配備了無線遙控器,使工作更加方便,操縱更加精準可靠。

臂架采用國內領先的3節全鏈條式伸縮結構,內置斷鏈保護器,安全可靠,使用壽命更長,內置式伸縮臂油缸,外形美觀、結構簡潔。
整車兩側配有4個超大容量工具箱,存放各種工具和物品,美觀又實用。另:安全保護功能 上下車互鎖、極限保護、軟腿保護、應急泵、雙向平衡閥等
21米高空作業車/江鈴藍牌高空作業車主要技術參數:

